活動報告

活動報告

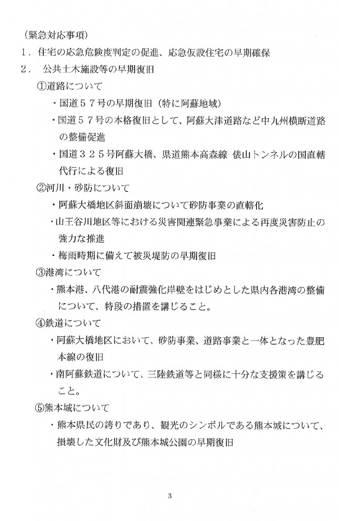
総理への「平成28年熊本地震」災害の復旧に関する緊急要望

CIMG0604

CIMG0607

 

提言1

提言2

提言3

提言4

 

提言5

 

提言6

提言7

提言8

提言9

提言10

提言11

 

本日、総理官邸にて、自由民主党熊本県選出国会議員の会で、安倍首相に「平成28年熊本地震」災害の復旧に関する緊急要望を提出致しました。

野田たけし公式LINE登録はこちらから

野田たけし公式Twitterはこちら

 

PAGE TOP