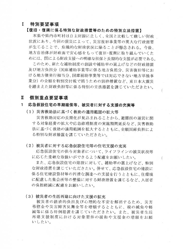
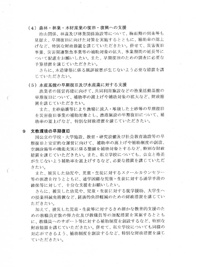
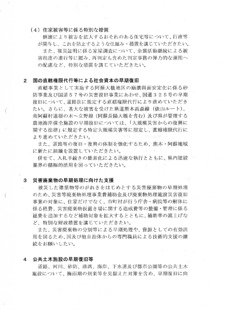
5月9日、蒲島熊本県知事、松田県議会議長、前川自民党県連幹事長と県選出国会議員の会「チーム熊本」で、官邸で総理、官房長官、各省庁で森山農水大臣、石井国交大臣、徳山国交事務次官、河野防災担当大臣、高市総務大臣、馳文科大臣、丸川環境大臣、塩崎厚労大臣、自民党本部で自民党谷垣幹事長、二階総務会長、に「平成28年熊本地震からの復旧・復興に係る特別の処置を求める要望」を申し入れに行きました。
活動報告

5月9日、蒲島熊本県知事、松田県議会議長、前川自民党県連幹事長と県選出国会議員の会「チーム熊本」で、官邸で総理、官房長官、各省庁で森山農水大臣、石井国交大臣、徳山国交事務次官、河野防災担当大臣、高市総務大臣、馳文科大臣、丸川環境大臣、塩崎厚労大臣、自民党本部で自民党谷垣幹事長、二階総務会長、に「平成28年熊本地震からの復旧・復興に係る特別の処置を求める要望」を申し入れに行きました。
Noda Takeshi Copyright ©